
Полная версия:
Настольная книга девочки-подростка. От сомнений к внутренней силе
Не бойся просить помощи и поддержки, когда чувствуешь, что тебе тяжело. Многие боятся казаться слабой или обременять других своими проблемами, но на самом деле просить о помощи – это признак силы и зрелости. Например, если в школе тебе сложно с учёбой или тяжело справляться с эмоциями, можно обратиться к учителю, родителям или школьному психологу. Часто честный и открытый разговор меняет ситуацию к лучшему, помогает снять напряжение и найти решение. Люди, которые действительно тебя ценят, будут рады поддержать тебя, если ты открыта и искренна.
Важно помнить, что ты заслуживаешь отношений, в которых тебя уважают и ценят не за успехи или достижения, а просто за то, кто ты есть. И начинать нужно с того, чтобы уважать и ценить себя самой. Когда ты учишься заботиться о себе и понимать свои чувства, ты притягиваешь в свою жизнь людей, которые тоже умеют это делать. Здоровые отношения делают жизнь ярче и дают силы становиться сильнее.

Насколько здоровы твои отношения с окружающими?
Прочитай каждый вопрос и честно ответь, как часто в твоих отношениях с друзьями, семьёй или другими близкими людьми происходит описанное. Используй шкалу:
Всегда
Чаще всего
Иногда
Редко
Никогда
1. Меня слушают и понимают, когда я говорю о своих чувствах или проблемах.
2. Я могу открыто сказать «нет», если мне что-то неприятно или неудобно.
3. В моих отношениях я чувствую поддержку и внимание, а не только обязанности и ожидания.
4. Мои близкие люди уважают мои границы и не заставляют меня делать то, что я не хочу.
5. Я не боюсь просить помощи, когда она мне нужна.
6. Мне не приходится притворяться или скрывать свои настоящие чувства, чтобы быть принятым (ой).
7. Я чувствую, что мои друзья и близкие ценят меня такой, какая я есть, а не только за успехи.
8. В отношениях я стараюсь поддерживать баланс: помогаю другим и получаю помощь в ответ.
9. Я могу спокойно выразить своё мнение, даже если оно отличается от мнения большинства.
10. Мне комфортно проводить время наедине с собой и заботиться о своих потребностях.
Подсчитай, сколько раз ты ответила:
Всегда / Чаще всего – 2 балла
Иногда – 1 балл
Редко / Никогда – 0 баллов
18—20 баллов. Здоровые отношения – твоя сила
Ты умеешь строить отношения, основанные на взаимном уважении и заботе. Тебе комфортно выражать свои чувства, устанавливать границы и просить о помощи. Продолжай так же бережно относиться к себе и окружающим, ты на правильном пути.
12—17 баллов. Есть над чем поработать
В целом у тебя есть здоровые отношения, но иногда ты можешь чувствовать себя неуслышанной или перегруженной. Попробуй обратить внимание на моменты, когда ты боишься сказать «нет» или просить поддержки. Учись устанавливать границы и не бойся быть настоящей.
6—11 баллов. Важно обратить внимание на себя и свои отношения
Возможно, в твоих отношениях не всегда присутствует взаимность и уважение. Ты можешь часто чувствовать давление или некомфортно, скрывая свои настоящие чувства. Это сигнал, что стоит задуматься о том, как строить более здоровые связи и лучше заботиться о себе.
Менее 6 баллов. Сейчас самое время задуматься о себе
Если ты часто чувствуешь себя одинокой, неуслышанной или устаёшь от общения, возможно, твои отношения нуждаются в серьёзных изменениях. Начни с малого: учись говорить о своих чувствах, ставить границы и просить о помощи. Помни, что ты заслуживаешь уважения и поддержки.

Как найти свои увлечения и развивать таланты
В подростковом возрасте очень важно не только учиться и строить отношения, но и находить то, что действительно приносит радость и вдохновение. Увлечения и таланты – это то, что помогает понять себя лучше, раскрыть свои сильные стороны и чувствовать себя живой и полноценной. Но бывает сложно понять, что именно тебе нравится и чем стоит заниматься.
Очень часто в школе и дома мы слышим, что нужно хорошо учиться, готовиться к будущему, выбирать «полезные» занятия. Иногда это давление заставляет забывать о том, что для счастья важна не только польза или успех, но и удовольствие от процесса. Увлечения помогают нам отдыхать от повседневных забот, находить друзей с похожими интересами и развивать творческое мышление.
Чтобы найти свои увлечения, стоит попробовать разные вещи. Это может быть рисование, танцы, спорт, музыка, чтение, волонтёрство или что-то совсем необычное. Не обязательно сразу становиться экспертом – главное дать себе возможность попробовать и понять, что приносит удовольствие. Если что-то не понравилось – это тоже полезный опыт, ведь так ты лучше узнаёшь себя.
Развивая свои таланты, важно не сравнивать себя с другими. Часто кажется, что кто-то умеет лучше, быстрее или красивее. Но сравнения обычно приносят больше тревоги, чем пользы. Лучше сосредоточиться на своём собственном прогрессе, ставить маленькие цели и радоваться каждому достижению. Даже небольшие успехи – это шаг вперёд и повод гордиться собой.
Увлечения могут стать источником вдохновения и уверенности. Когда ты занимаешься тем, что тебе нравится, появляется энергия и мотивация. Это помогает справляться с трудностями, стрессом и даже улучшает настроение. Кроме того, увлечения учат дисциплине и ответственности – ведь чтобы что-то освоить, нужно уделять этому время и внимание.
Важно помнить, что увлечения – это не только способ занять время, но и возможность лучше понять себя, найти своё место в жизни и выразить свои мысли и чувства. Иногда именно через хобби мы начинаем видеть, что нам действительно важно и интересно, и это может помочь в выборе будущей профессии или пути.
Если ты пока не знаешь, чем хочешь заниматься, не переживай. Это нормально, многие подростки находятся в поиске. Главное – будь открыта к новым впечатлениям и не бойся пробовать. Помни, что твои увлечения – это часть твоей уникальности, и они делают тебя особенной.
Когда я впервые выступила перед классом, я была ужасно напугана. Мои руки дрожали, голос едва слышался, и казалось, что всё вокруг смотрит на меня с осуждением. Это было моё первое публичное выступление – рассказ о книге на уроке литературы. После этого я думала, что никогда не захочу снова выходить к доске.
Но прошло немного времени, и однажды я решила попробовать ещё раз – на школьном конкурсе рассказчиков. Я тщательно готовилась, репетировала речь дома перед зеркалом, училась контролировать дыхание и выражать свои эмоции словами и голосом. Когда наступил день выступления, я всё ещё волновалась, но уже не настолько, чтобы отказаться.
К моему удивлению, мне понравилось. Я почувствовала, как слова оживают, как я могу передать свою историю так, чтобы люди слушали и понимали меня. Это ощущение захватило меня с головой. Я поняла, что публичные выступления – это не только про страх и волнения, а про возможность рассказать свою историю и вдохновить других.
Со временем выступления стали моим хобби. Я участвовала в разных школьных и городских мероприятиях, училась писать тексты и работать с аудиторией. Это помогало мне становиться увереннее и раскрывать свои таланты. Публичные выступления научили меня слушать себя, выражать мысли и не бояться быть собой.

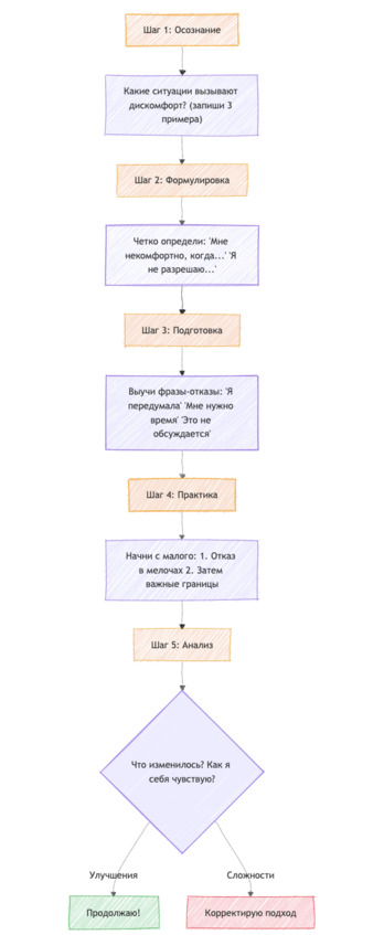
Как выстраивать здоровые границы и уважать себя
В отношениях с друзьями, семьёй или знакомыми очень важно уметь устанавливать свои личные границы. Границы – это то, что показывает другим, что тебе комфортно, а что – нет. Когда ты умеешь говорить о своих чувствах и потребностях, это помогает избежать недоразумений, обид и чувства, что тебя используют или не уважают.
Многие подростки сталкиваются с ситуациями, когда им сложно сказать «нет». Бояться отказать – это нормально, особенно если хочется сохранить дружбу или не расстроить близких. Но важно помнить: говорить «нет» – это не грубо или эгоистично. Это способ заботиться о себе и показывать другим, что ты ценишь свои чувства.

Иногда границы бывают тонкими и не всегда очевидными. Например, тебе может быть неприятно, когда кто-то читает твои сообщения без спроса или заставляет тебя делать то, что тебе не хочется. Или когда друзья постоянно требуют твоего времени, а у тебя просто нет сил или желания. Всё это – моменты, когда важно обозначить границы.
Как это сделать? Начни с простых фраз: «Мне сейчас некомфортно», «Я хочу подумать», «Пожалуйста, уважай моё пространство». Можно объяснить свою позицию спокойно и без обвинений, просто рассказывая, что ты чувствуешь. Например, «Когда ты делаешь так, я чувствую себя плохо, потому что…»

Не всегда окружающие сразу поймут или примут твои границы, и это тоже нормально. Главное – не отказываться от них и не идти на компромисс со своим комфортом ради чужого удобства. Настоящие друзья и близкие будут уважать твоё «нет» и поддерживать тебя.
Выстраивание границ – это навык, который требует практики и времени. Иногда ты будешь сомневаться или бояться сказать правду, но каждый такой шаг помогает стать увереннее и сильнее. Помни, что уважение к себе – это основа любых здоровых отношений.
Когда ты научишься слышать себя и уважать свои потребности, твои отношения станут более честными и искренними. Ты почувствуешь, что контролируешь свою жизнь и делаешь выбор, который действительно приносит тебе радость и спокойствие.
Когда кажется, что все лучше тебя
В мире, где каждый выкладывает лучшие моменты своей жизни в соцсети, легко почувствовать себя хуже всех. У кого-то идеальная кожа, у кого-то модная одежда, у кого-то путешествия, парни, победы. Кажется, что ты одна стоишь на месте, пока все вокруг живут полной жизнью. Это чувство может быть болезненным – будто ты всегда отстаёшь, будто с тобой что-то не так.
Но правда в том, что ты сравниваешь свою внутреннюю жизнь – со всеми её тревогами, страхами и недостатками – с чьей-то внешней картинкой. Ты не знаешь, что чувствует этот человек, чем он жертвует ради красивой фотографии, как он плачет по ночам или с кем боится поссориться. В соцсетях (и даже в реальной жизни) люди чаще показывают то, что хотят показать. И это не ложь – но это не вся правда.
Сравнение может быть полезным, если оно вдохновляет, даёт идеи, поддерживает. Но чаще оно ранит. Ты начинаешь фокусироваться на том, чего у тебя нет, и не замечаешь, что у тебя есть. А ведь у тебя многое есть. И сила, и доброта, и, возможно, умение слушать, чувство юмора, креативность – что-то, что другие видят, даже если ты сама этого пока не замечаешь.
Важно научиться ловить момент, когда ты начинаешь обесценивать себя. Например, ты видишь, как кто-то стал лучшей ученицей месяца, и думаешь: «Я – ничто». Вместо этого попробуй спросить себя: «Что я делаю хорошо? В чём я расту? Где я сегодня была сильной?» Ответы могут быть простыми: «Я помогла младшей сестре с уроками», «Я всё-таки вышла на прогулку, хотя не хотелось», «Я не сдалась, хотя было трудно».
У каждого человека свой темп, своя история и свой путь. Твоё дело – идти своим путём, поддерживать себя на этом пути и радоваться, когда тебе становится чуть легче или спокойнее. И, что особенно важно, – не мерить свою жизнь чужой линейкой.
Когда ты перестаёшь смотреть по сторонам и начинаешь слушать себя, сравнение теряет силу. Ты возвращаешь себе право быть разной: сильной и уязвимой, успешной и ошибающейся, красивой по-своему. Именно это делает тебя настоящей – а значит, достойной любви и принятия.
1. Помни: соцсети – это не реальность
Люди чаще всего показывают в интернете только то, чем хотят похвастаться: красивый свет, улыбки, успех. Ты не видишь их тревоги, комплексы, ссоры, бессонные ночи. Сравнивая себя с этим – ты сравниваешь свою полную картину с чужим отредактированным фрагментом. Это нечестно по отношению к себе.
Попробуй: сделать перерыв от соцсетей хотя бы на 1—2 дня. Посмотри, как изменится твоё настроение и восприятие себя.
2. Сравнение должно вдохновлять, а не унижать
Если, глядя на кого-то, ты думаешь: «Я тоже так хочу – и я смогу», – это здорово. Но если после чужих успехов тебе становится хуже, обидно, грустно – это не помогает, а разрушает. В таких случаях – остановись и верни внимание к себе.
Спроси себя: «Что я могу сделать сегодня, чтобы стать чуть ближе к себе и своей мечте?»
3. Учись замечать, в чём ты уже сильна
У каждого человека есть таланты, даже если они пока не «громкие». Это может быть умение дружить, чувство юмора, наблюдательность, поддержка других, способность сохранять спокойствие. Это всё – ценно. Но важно научиться это признавать.
Практика: каждый вечер записывай 1—2 вещи, которые у тебя сегодня получились. Это помогает переключить внимание с недостатков на реальный рост.
4. Не торопись – у всех разная скорость
Кто-то нашёл своё дело в 13, кто-то – в 30. Кто-то учится быстро, кто-то – медленно, но глубоко. Нет «правильного времени», есть твоё собственное. Ты не обязана «успевать», чтобы быть ценной. Главное – не сдаваться и двигаться в своём темпе.
Полезно помнить: ты – не результат. Ты – процесс. И это нормально.
5. Замени критику на поддержку
Когда ты ловишь себя на мыслях вроде «я хуже», «я не такая», «у меня не получится» – представь, что это говорит не тебе, а твоей подруге. Стала бы ты ей так говорить? Скорее всего – нет. Почему же тогда себе – можно?
Попробуй: отвечать внутреннему голосу словами поддержки. Например:
«Я не идеальна, но я стараюсь – и это уже много».
6. Слушай себя, а не других
Если ты будешь всё время смотреть по сторонам – ты не услышишь себя. А у тебя внутри уже есть ответы: что тебе нравится, что важно, от чего светлее на душе. Научись быть с собой в честном контакте. Остальные пусть идут своим путём.
Упражнение: закрой глаза и задай себе вопрос: «Чего я на самом деле хочу? Не чтобы кто-то гордился – а чтобы мне было спокойно и по-настоящему хорошо?»
Когда мне было 14, я была уверена, что я – «серая мышь». В классе была девочка – Вика, красивая, уверенная, активная. У неё всегда были модные вещи, ровная причёска, и её все любили. Она легко заводила разговоры, а когда смеялась, все будто тянулись к ней. Я же всё время чувствовала себя лишней. Не то чтобы меня кто-то обижал – просто казалось, что я будто «не дотягиваю».
Я смотрела на неё – и сравнивала всё: лицо, одежду, оценки, друзей. После каждого такого сравнения мне хотелось исчезнуть. Я старалась казаться невидимой. Даже на общих фотографиях я старалась стоять сбоку и не выделяться.
Если бы я могла вернуться назад – к той девочке, которая сидела за партой, боялась говорить на уроках и думала, что с ней что-то не так… Я бы просто села рядом. Я бы посмотрела на неё внимательно и сказала:
«Ты хороша. Уже сейчас. Не потом, когда станешь смелее, не когда будешь выглядеть иначе. А прямо сейчас».

Иногда всё, что нужно – это услышать, что ты имеешь право быть собой. Не идеальной, не удобной, а настоящей.
Письмо себе в прошлом
Если бы ты знала, как часто я вспоминаю тебя. Как ты старалась быть «нормальной», чтобы не мешать. Как заглатывала слёзы в ванной, потому что не хотела «быть драматичной». Как ты молчала, даже когда что-то внутри рвалось на свободу. Как ты думала, что нужно заслужить любовь – хорошими оценками, улыбкой, послушанием.
Если бы ты знала, что никому не нужно было твоё совершенство. Что самое ценное в тебе – это то, что ты чувствовала, как жила, как старалась понять этот мир. Даже когда было страшно. Даже когда казалось, что никому нет до тебя дела.
Ты была не слабой – ты была чувствительной. И именно это делало тебя живой.
Ты не была невидимой – ты просто ещё не научилась смотреть на себя с любовью.
Ты не была «не такой» – ты была собой. И этого было достаточно.
Конец ознакомительного фрагмента.
Текст предоставлен ООО «Литрес».
Прочитайте эту книгу целиком, купив полную легальную версию на Литрес.
Безопасно оплатить книгу можно банковской картой Visa, MasterCard, Maestro, со счета мобильного телефона, с платежного терминала, в салоне МТС или Связной, через PayPal, WebMoney, Яндекс.Деньги, QIWI Кошелек, бонусными картами или другим удобным Вам способом.
Вы ознакомились с фрагментом книги.
Для бесплатного чтения открыта только часть текста.
Приобретайте полный текст книги у нашего партнера:
Полная версия книги
Всего 10 форматов



